新闻动态

公司新闻 行业动态 电力新闻

河北承德:申请将风光配套储能占比提升到50%/4h

8月23日,河北省承德市发改委针对加快钒电池储能发展的建议进行回复。其中...

时间:2023-08-28

北京:进一步推动首都高质量发展取得新突破的行动方案(2023-2025年)

近日,北京市立足于推动中长期首都高质量发展和当前经济持续回升向好,研究印...

时间:2023-08-28
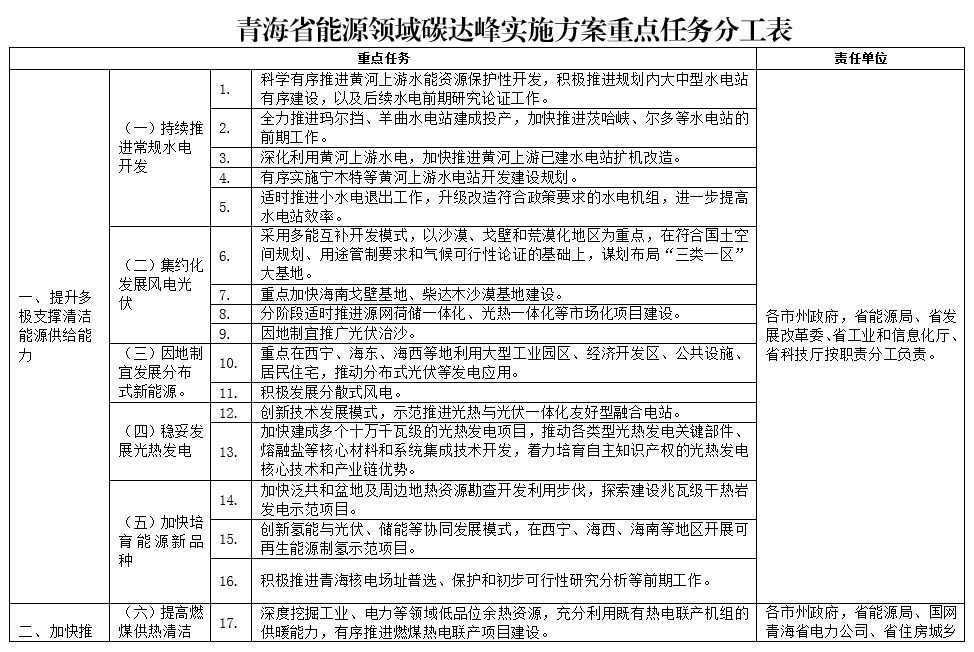
青海能源领域碳达峰方案:推动电源侧、电网侧百万千瓦级化学储能示范基地建设

青海能源领域碳达峰方案:推动电源侧、电网侧百万千瓦级化学储能示范基地建设

8月23日,青海省能源局印发《青海省能源领域碳达峰实施方案》的通知。方案...

时间:2023-08-28

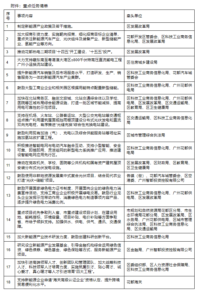
广州花都区:到20230年新型储能装机容量超100MW

8月24日,广州市花都区人民政府印发推进新能源产业高质量发展行动方案(2...

时间:2023-08-28

重庆公开征集绿色低碳先进技术示范工程

8月28日,重庆市发展改革委发布关于公开征集重庆市2023年首批“绿色低...

时间:2023-08-28
工信部等七部门印发《石化化工行业稳增长工作方案》!

工信部等七部门印发《石化化工行业稳增长工作方案》!

8月25日,工业和信息化部等七部门发布关于印发《石化化工行业稳增长工作方...

时间:2023-08-28
广州花都区推进新能源产业高质量发展行动方案:推进建设智能电网应用先行区

广州花都区推进新能源产业高质量发展行动方案:推进建设智能电网应用先行区

8月24日,广州市花都区人民政府办公室印发《关于推进新能源产业高质量发展...

时间:2023-08-28

青海省能源局推动“十四五”光热发电项目规模化发展的通知发布

8月24日,青海省能源局发布关于推动“十四五”光热发电项目规模化发展的通...

时间:2023-08-28

福建:支持民营企业参与可再生能源发电和储能等新能源投资建设

8月28日,中共福建省委福建省人民政府发布关于实施新时代民营经济强省战略...

时间:2023-08-28
工业和信息化部等八部门印发《建材行业稳增长工作方案》!

工业和信息化部等八部门印发《建材行业稳增长工作方案》!

8月25日,工业和信息化部等八部门发布关于印发《建材行业稳增长工作方案》...

时间:2023-08-28
北京市生态环境行政强制裁量基准(征求意见稿)

北京市生态环境行政强制裁量基准(征求意见稿)

北京市人民政府8月22日发布《北京市生态环境行政强制裁量基准(征求意见稿...

时间:2023-08-28
250MW/500MWh!广东江门市新会区2023年新型储能电站竞配

250MW/500MWh!广东江门市新会区2023年新型储能电站竞配

8月28日,广东江门市新会区发布2023年新型储能电站竞争配置公告。拟建...

时间:2023-08-28

福建:支持民营企业参与可再生能源发电等新能源投资建设

8月28日,中共福建省委福建省人民政府发布关于实施新时代民营经济强省战略...

时间:2023-08-28
七部门印发《有色金属行业稳增长工作方案》!

七部门印发《有色金属行业稳增长工作方案》!

工信部等7部门发布《有色金属行业稳增长工作方案》,方案鼓励有条件地区开展...

时间:2023-08-28

推广“光伏+储能”等项目建设!云南工业领域碳达峰发布

8月25日,云南省工信厅发布云南工业领域碳达峰实施方案。合理利用分布式电...

时间:2023-08-28
X

截屏,微信识别二维码

微信号:18271452768

(点击微信号复制,添加好友)

微信号已复制,请打开微信添加咨询详情!