新闻动态

公司新闻 行业动态 电力新闻

国家能源局进一步加强电力市场管理委员会规范运作的指导意见

近日,国家能源局发布关于进一步加强电力市场管理委员会规范运作的指导意见。...

时间:2023-08-28

甘肃深入实施“八改”工程的指导意见:实施农村改电工程

8月25日,甘肃省人民政府办公厅发布关于深入实施“八改”工程的指导意见。...

时间:2023-08-28
生态环境部等八部门发布关于深化气候适应型城市建设试点的通知!

生态环境部等八部门发布关于深化气候适应型城市建设试点的通知!

8月25日,生态环境部等八部门发布了关于深化气候适应型城市建设试点的通知...

时间:2023-08-28

国家能源局市场监管司负责同志就《关于进一步加强电力市场管理委员会规范运作的指导意见》答记者问

国家能源局近期印发了《关于进一步加强电力市场管理委员会规范运作的指导意见...

时间:2023-08-28

《云南省工业领域碳达峰实施方案》发布!

8月25日,云南省工业和信息化厅等部门发布了关于印发云南省工业领域碳达峰...

时间:2023-08-28

最新!12省光伏用地要求

近期,多个光伏项目因违规占地受到处罚,光伏用地问题再次成为行业热点聚焦。...

时间:2023-08-28
生态环境部关于开展废铅蓄电池跨省转移审批“白名单”试点工作的通知(征求意见稿)

生态环境部关于开展废铅蓄电池跨省转移审批“白名单”试点工作的通知(征求意见稿)

为贯彻落实《中华人民共和国固体废物污染环境防治法》《强化危险废物监管和利...

时间:2023-08-28

七部门:对氢冶金示范项目等给予产能置换政策支持

8月25日,国家工信部、发改委、财政部、自然资源部、生态环境部、商务部和...

时间:2023-08-28
优化建材行业能源结构!八部门印发《建材行业稳增长工作方案》

优化建材行业能源结构!八部门印发《建材行业稳增长工作方案》

8月25日,八部门发布关于印发《建材行业稳增长工作方案》(以下简称《方案...

时间:2023-08-28
338.84万千瓦!山西2023年分布式可再生能源项目优选结果公示

338.84万千瓦!山西2023年分布式可再生能源项目优选结果公示

讯:8月24日,山西能源局发布《关于山西省2023年分布式可再生能源项目...

时间:2023-08-28

投资总额5亿元!云南永平县100MW分布式光伏项目招商

8月25日,云南永平县投资促进局发布《永平县分布式光伏开发项目招商公告》...

时间:2023-08-28
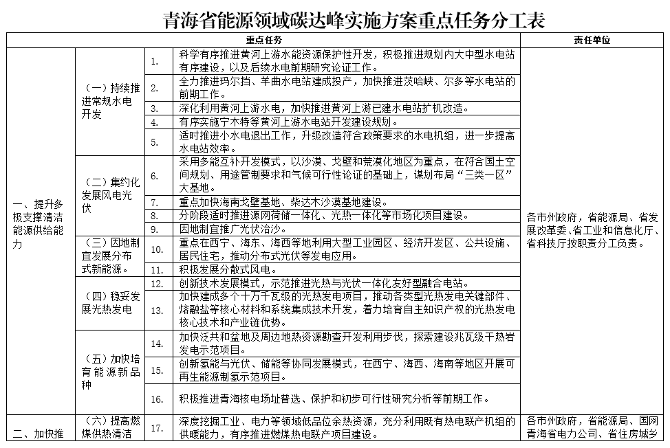
《青海省能源领域碳达峰实施方案》印发!

《青海省能源领域碳达峰实施方案》印发!

8月23日,青海省发展和改革委员会、青海省能源局发布了关于印发《青海省能...

时间:2023-08-28
《青海省能源领域碳达峰实施方案》发布!

《青海省能源领域碳达峰实施方案》发布!

8月23日,青海省发展和改革委员会、青海省能源局发布了关于印发《青海省能...

时间:2023-08-28

云南省工业领域碳达峰实施方案:推进重点行业低碳零碳工艺流程再造

8月25日,云南省工业和信息化厅等部门发布了关于印发云南省工业领域碳达峰...

时间:2023-08-28
工业和信息化部等七部门联合印发《石化化工行业稳增长工作方案》!

工业和信息化部等七部门联合印发《石化化工行业稳增长工作方案》!

8月25日,工业和信息化部等七部门发布关于印发《石化化工行业稳增长工作方...

时间:2023-08-28
X

截屏,微信识别二维码

微信号:18271452768

(点击微信号复制,添加好友)

微信号已复制,请打开微信添加咨询详情!